平安银行由你卡花样年华 粉色版
仅限女性申请
平安银行标准信用卡 普卡(银联)
首刷赠送公共交通意外保险
平安银行萌宠主题卡
新户达标获赠萌宠好礼
平安银行车主卡 金卡(万事达)
加油88折年返720
活动时间:2012年8月1日-2012年10月31日 活动主题:[其他]平安银行信用卡1元游香港 刷卡有礼赢酒店
活动酒店名单:
度假产品推荐:
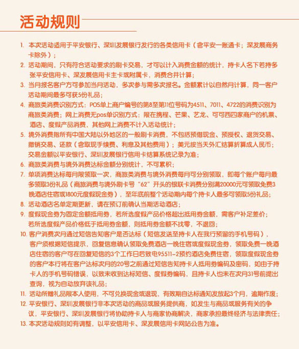
活动细则:
平安银行最新优惠
3782 人申请
9909 人申请
85990 人申请
9934 人申请
信用卡
用户点评