如果卡友们因一时疏忽,不小心被银行收取了年费,千万不要甘认倒霉,应先致电银行,问问还有无补救措施。据悉,部分银行还是比较好说话,打电话给他们,一般客服会开出一个冲销信用卡年费的条件,要么立马刷卡消费补足次数,要么用积分抵扣。
据邮储银行员工说,现在办理邮储银行的普卡是终身免年费的,不附带任何条件,金卡首年免年费,刷满6次可以免次年年费。
以前也听说过信用卡年费存在猫腻,即宣传时说可以免年费,但其实还要交所谓的入伙费。那这天下,究竟有没有免费的午餐?有关信用卡的年费,藏着怎样的学问?为了一探究竟,查询了数十家银行官网,并实地走访了银行的营业网点。
终身免年费有木有?
经过查询,解到,目前推出终身免年费的信用卡还是有的。例如邮储银行的普卡、建行的中国红十字会龙卡以及北京银行大爱卡。其中,建行的中国红十字会龙卡以及北京银行大爱卡皆为慈善信用卡,支持爱心公益,目前享受终身免年费的政策。
既然是慈善卡,是不是必须捐款呢?走访了北京建行长安支行曙光花园储蓄所告知捐赠功能由持卡人自主选择是否开通,可以自愿选择每年是否为红十字会捐款或者不捐款,捐款额度可选1元、5元、10元不等,若不想开通捐赠功能,可在申办开卡时,不必划勾填写捐献选项。
至于北京银行双币大爱卡,它是北京银行与中华慈善总会合作发行的一款国际标准的双币信用卡,每发行一张卡,北京银行即向中华慈善总会捐出1元钱。
另外,上海银行推出的大部分信用卡也都享有终身豁免年费政策,如星运卡、香港旅游卡、全球通卡等各色卡片,都是终身免年费。不过,上海银行的网点只在上海地区覆盖比较全,其他地区比较难办理。
此外,广发南航明珠信用卡非常版M型卡和F型卡也终身免年费。
虽然终身免费的信用卡确实存在,但要注意的是,终身免年费可不是持卡人的终身,而是卡片的“终身”,即信用卡的有效期,一般为3到5年。不过,一般信用卡到期后,申请换新卡时,仍可继续享受免年费政策。
免年费规定各家不一
A君在一家公司的广告部门就职,平时开销比较大,就办理了招商银行的白金卡。几天前,她突然惊觉自己的信用卡账单上多了一笔800元的费用。她致电招商银行客服,对方称那是年费,因为她的主卡在一年内没有刷满8万元,所以收了800元的年费。为此,A君甚为恼火。先不说这收取的费用令她不开心,就是对方在收取这笔费用时,竟然都不知会一声,也让人生气。
或许很多人都有A君类似的经历,办完卡后,也没有注意这年费问题。殊不知,这年费其实就是一种潜在成本。要知道,不是所有的卡都能免年费的,只是大部分银行推出的普卡和部分金卡,才有首年免年费政策。另外,只要达到银行规定的条件,次年可以免年费。
至于大部分白金卡或者是钻石卡等高端卡种,其年费通常是不免的。不过,这类卡种一般在某些场合可以享受到贵宾的待遇,比如上述A君所办的招行白金信用卡,一年有6次在机场的头等舱候机室休息的机会。另外,某些银行也会针对一些白金卡,提出免年费政策,一般需要在一年内刷卡超过某一固定金额,8万元——100万元不等。
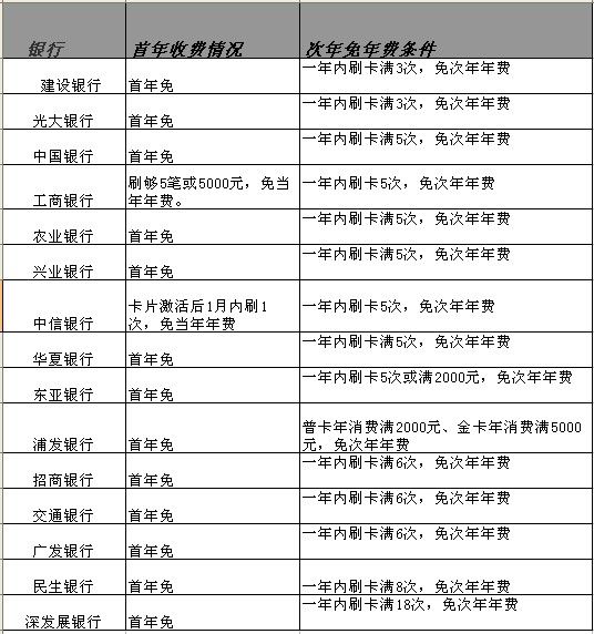
据统计,一年内刷卡满3次即可免年费的有建行和光大的信用卡;一年内刷卡满5次免次年年费的有工行、中行、农行、中信、兴业以及华夏等银行推出的普通信用卡;一年内刷卡6次以上免年费的有交行、招商以及广发等行;民生银行需要刷卡8次才免次年年费;深圳发展银行则需要刷卡18次才免信用卡次年年费。(见表)
各家银行具体免年费情况(针对普卡及部分金卡)

收取年费了怎么办?
B君手头上有好几家银行的信用卡,有一天,他也突然发现账单上无缘无故多出200块钱的费用。一问才知道是年费。这下,B君可不乐意了,他明明记得自己已经刷卡5次,就因为还差1次,就要收那200元?为此,他打电话给银行的客服,问问有什么办法可以补救。对方开出了一个冲销信用卡年费的条件,那就是在1个月内马上补足刷卡次数。就这样,B君幸运的把收取的年费要回来了。
如果卡友们因一时疏忽,不小心被银行收取了年费,千万不要甘认倒霉,应像B君一样,先致电银行,问问还有无补救措施。据记者一位朋友描述,部分银行还是比较好说话,打电话给他们,一般客服会开出抵消信用卡年费的条件,要么在短时间内补足刷卡次数,要么用累积的积分抵扣。
如果对方声称,实在没有什么有效的补救方法,那么亲,你也可以选择注销这张信用卡了。
链接:信用卡年费你不得不知的5点
每家银行制定的信用卡年费标准都不一样,你了解吗?想要成为“卡神”,第一步就要清楚知道手中持有信用卡的年费规定。
大部分银行的普卡年费在100元左右,而金卡年费在200元——300之间。
一般双币卡年费较人民币卡年费高一倍。其中双币卡中,建行的信用卡金卡年费最低,不到200元。浦发银行的信用卡金卡年费最高,要360元。
附属卡年费一般对应主卡年费的一半。
有些银行的信用卡即使没有开卡,也会收取年费,例如农行的金穗信用卡。
推出减免年费政策的,其要求要么是刷够消费次数,要么是刷满一定金额,或者二者兼有。




