无论是信用卡积分、网上会员积分还是商场、店铺积分,都可以在达到一定累积量后发挥作用。原本需要花上几百、几千元购买的东西,现在只要使用积分就能“换到”。可以说,积分换礼就像是消费后的“第二重礼物”,常常给人别样的惊喜。
一起来看看以下几位积分换礼达人的生活体验和换物心经吧。
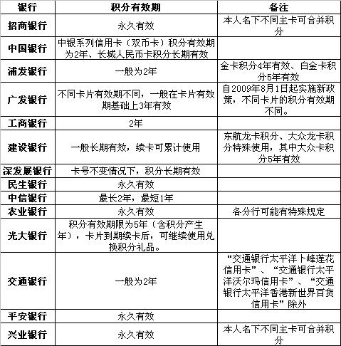
信用卡换礼>>留意各种积分活动
【换物达人 米想】
【换生活体验 没有多花一分钱,通过信用卡积分活动换来迪斯尼限量版保温杯、hello Kitty靠枕、双立人多用刀、乐扣乐扣的米桶和交通卡等礼品。】
“信用卡积分换礼的感觉很不错呢。”朋友米想细数着换来的宝贝,“迪斯尼限量版保温杯是民生银行信用卡积分换来的,花了13000多分,Hello Kitty靠枕是用招行信用卡600积分加30元换来的。今年的母亲节和父亲节,我还为爸妈换了把双立人多用刀,市场价大概200元,我可是一分钱都没花,还有乐扣乐扣的米桶,用了不到4万分。”米想的战利品还包括交通卡、消费卡和许许多多居家小用品。
对于这样一位换礼达人,大家可是羡慕有加,感觉她所拥有的新奇好玩的宝贝不花钱就可以得到。对此,米想并不认同,“积分换礼可不是‘天上掉馅饼’,平时不消费,也没法攒积分呀。”她认为换礼只是对往日消费的额外奖励,积分晒着是种浪费,但也不必为了积累积分而消费。
想要得到几万、几十万积分并不是什么容易事,按照信用卡普遍的“一元换一分”规则,想要换到市场价值较高的礼品,往往需要几十万分,相当于消费几十万元,这可不是一般消费者轻易可以做到的,米想是不是有什么秘诀呢?
“也谈不上什么秘诀,我只是平时比较留意积分活动。”米想说,她会挑积分礼品较诱人的银行办理信用卡,而且会时刻关注信用卡积分活动,“有时候银行会推出3倍积分或是赠送积分的活动,这些机会可不能错过,在节假日期间这类活动特别多,前不久我去买衣服本来只花了2000多元,但正好处在银行3倍积分活动期间,就很轻松地得到了6000多点的积分呢。”米想说,对于大额消费她会使用分期还款,如果有银行正好推出“分期送积分”活动,她自然就会选择对应的银行卡来消费。
不过,作达人也要经历初学者的过程,米想的第一次换礼可不这么愉快。“我那时花了大概1万积分换了“手套+帽子”的冬日组合,可是才用了三次线头就掉了,1万积分等于浪费了。”自那以后,米想就学‘乖’了,在积分换礼前,她会先看看其他人的评论,“一般网友的点评还是很到位的,比如说与图片有色差、使用时会遇到什么问题等等,都可以事先了解到,免得事后失望。”米想说,换礼前只要稍微仔细一些,换得的礼品就更让人满意。
信用卡积分换礼越来越普遍,但其实运用得好并非易事,藏着的门道还要持卡人慢慢摸索。比如究竟哪家信用卡中心提供的礼品更加优惠,可以用更低的积分换得,又或是哪家银行的积分有效期更长,不用担心过期作废等等。在换礼过程中,要注意活动的有效期是一大关键。一些信用卡积分存在有效期,没有及时换掉就白白浪费了,而且一些兑换礼品也有时效性或者是限量版的,如果不及时出手很可能会错过。此外,而在实际选择兑换的礼品时,还不要忘记参考“过来人”的评价,如果礼品获得的反响并不好,持卡人就无需坚持兑换了。

网站会员换礼>>降低成本礼品丰厚
【换物达人 王飞】
【换生活体验 作为大众点评网的会员,用积分成功兑换过500元移动充值卡,正在努力换一回免费旅行。】
30岁出头的王飞和太太都不怎么会烧菜做饭,下馆子成了家常便饭,“我们在饮食方面的花销蛮高的,平均每个月需要四、五千元。”对于如此的高成本,两人有些无奈,不过也因此得到了一些小回报。
“因为吃的餐厅多了,自然也就有了比较,我们都很喜欢在大众点评网上留下评语。”作为大众点评网的会员,飞哥飞嫂会尽量选择有消费折扣或是积分比例较高的餐厅,“这样做不仅成本可以降低,还能累积积分或用积分抵现。”当积分累计到一定标准,可以兑换婴儿奶粉、手机充值卡、交通卡、航空里程或是小家电等等。现在,两人已经成功兑换过500元移动充值卡,正在向下一个目标迈进,“通过点评积分可以换取国航里程,我们计划着凑到2000点积分换1600公里里程,来一回免费旅行。”
除了大众点评网,还有很多不同类型的网站也有会员积分制度,比如大家熟悉的携程网、当当网、淘宝商城等等,会员积分制已经成了商家管用的手段,以此奖励自己的客户,吸引更多的消费者光顾。兑换的奖品也越来越丰厚,可以说,只要你能想到的东西,几乎都可以通过积分兑换来取得。
比如在携程网积累满15万分可以兑换价值1500元以下国内单程机票一张、12万分兑换双立人双耳煎炒锅一个、7000分兑换双人防潮垫一条。当当网积分换礼的范围也很广泛,不仅有各种读书网站礼券、还有服饰优惠券、实物礼品等等。而喜欢网上购物的消费者在淘宝商城拍下物品后,就能得到相应积点,虽然不同商品德返点比例不同,但都不低于商铺销售价的0.5%,在下次购物时,可以直接作为先进抵用。在淘宝商城,100个积分可以在购物时抵用1元人民币。
不过,与信用卡积分相同,网站积分也是有其时效性的。携程积分有效期为两年,若累计满两年仍未兑换奖品,则过期后由系统自动在月底扣除。比如2006年12月16日获得的800分,在2008年12月31日将过期消除。
淘宝商城的积分有效期至少为1年,过期作废。例如2008年1月1日获得的积分,和2008年12月1日获得的积分相同,都是截止至次年年底即2009年12月31日有效。这一规定与当当网的积分规则相同,超过有效期的积分将不能记入当当会员晋级积分,也不能参加兑换活动。消费者可不要为了积累更多积分而错过了兑换的有效时间。
大众点评网的积分有效期会在会员卡上注明,未注明有效期的卡片即为长期有效。在有效期满的前2个月内,网站会延长会员卡有效期,或是发放新卡。发放新卡后,原卡内地积分会自动转到新卡上,不会丢失。换言之,消费者不必担心浪费大众点评网的积分。
商场会员换礼>>一人办卡多人攒分
【换物达人 小艾】
【换生活体验 办理各种商场会员卡,经常借给朋友使用,不仅可以节省开支,还获得一对手工耳环等礼品】
小艾爱购物可是单位里出了名的,不过她可不是傻傻的血拼族,通过办理自己喜爱品牌的会员卡及经常光顾的商场会员卡,她节省了不少开支,“攒会员积分可是有很多好处的。”
“现在很多会员卡都采用积分换折扣的方式,比如新卡最初打9折,在累计消费满1000元后打85折、满2000元后打8折,这种情况下我会发动身边的资源。”小艾说如果单靠她个人的购买力累计积分有些吃力,也不太实际,毕竟她不会只购买一个品牌的衣服。所以她很乐意把会员卡借给身边的朋友,“她们可以享受会员折扣,我也能累计积分,绝对一举两得。”
此外,商场或商铺的会员积分还可以换取小礼物,“我有一张韩国饰品店的会员卡,每次购物都能“打卡”记录消费金额,等到满100分、200分、500分的时候,店主就会送礼品。我曾拿到过一对手工耳环。”
善于积分换礼的小艾总结了申请会员卡的经验,“虽然很多商场、店铺可以免费办卡,但有时也有一定门槛,比如需要单次消费满1000元后才可以办卡,这时我就会带朋友一起Shopping,大家凑到数额后办张会员卡。如果运气不错,碰到商家降低办卡门槛,像很多商场在节假日期间任意消费一笔就能开卡,我当然会牢牢把握机会。”
“商场或商铺的积分也是有时效的,只有满足了一定条件,才可以免费续卡。”小艾说,她的几张服饰品牌的会员卡要求每年消费满2000元、3000元不等,“要是没有朋友的帮忙,可能要重新申请会员卡,积分也要从零开始。”因此,她会对这样的卡片特别留意,向店员打听清楚积分规则,免得白忙乎一场。
不同的会员积分卡使用规则会大相径庭,比如有些卡片在累计积分达到一定数额后,可以为持卡人带来更低的消费折扣,或是享受特价商品的优惠等,而有些则是用累计的积分兑换礼品。为了充分发挥积分卡的功能,我们不妨借鉴小艾的经验,与身边的朋友分享会员卡,借他人之力累计积分。当遇到积分翻倍、超额奖励之类的活动时,更不要轻易放手,情人节、圣诞节、生日等等可能为消费者带来特别礼遇。另外,还需要提醒的是,大家在申请卡片时,有必要对个人信息适当保密。比如先搞清楚填写会员资料的目的,如果是寄送卡片需要填写地址,那么留下公司的联系方式也无妨,除此以外,特别是身份证号码、手机号码、家庭电话什么的,最好不会轻易留下。




