浦发银行梦卡之杨洋粉丝主题信用卡(得意YOUNG版)
[杨洋抱枕] 消费达标即赠形象抱枕
浦发银行梦卡经典白金卡
早餐最高立减6.6元
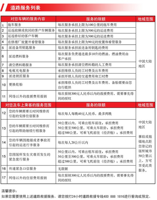
活动细则 1、 本活动时间为2010年1月8日至2010年2月28日,以成功交易日为准。该道路救援服务提供商为路华救援(北京)有限公司; 2、 持卡人须通过浦发信用卡中心网站自助订购道路救援服务并使用指定浦发信用卡全额支付服务费方可参加本活动。浦发信用卡标准白金卡、公务卡不参与此活动; 3、 符合活动条件的浦发上航联名卡、浦发日航联名卡和浦发优悦会联名卡持卡人将获400里程\积点。 4、 持卡人使用浦发信用卡以上述方式为多辆车订购道路救援服务,所赠积分\里程\积点可累积; 5、 积分将于活动结束后次月赠予,积分使用适用《上海浦东发展银行信用卡积分活动规则》。若持卡人退订该项服务,所赠积分将自动扣回; 6、 逾期账户和销户账户不参加此次活动; 7、 在法律法规许可的范围内,本次活动的最终解释权属于上海浦东发展银行信用卡中心。
在法律法规许可的范围内,本次活动的最终解释权属于上海浦东发展银行信用卡中心。
浦发银行最新优惠
2646 人申请
64265 人申请
信用卡
用户点评