龙卡云南热购信用卡是建设银行推出的云南首款跨商圈、综合化、平台性的信用卡产品。龙卡云南热购信用卡好吗?
龙卡云南热购信用卡金卡:

龙卡云南热购信用卡白金卡:
.jpg)
卡片权益
1、会员权益,一卡尽享
持卡人只需凭卡面上印制的专属会员号,即可享受各大购物中心、知名百货、餐饮酒店、旅游出行等商户的会员礼遇及优惠,实现钱包“减负”,优惠尽享。
2、专属商户,最高立减50%
持云南热购卡在专属商户消费最高立减50%优惠,涵盖餐饮、娱乐、酒店等商户。
3、分期商户,最优可享0手续费
持云南热购卡在指定分期合作商户现场办理分期付款,最优可享0利率、0手续费分期优惠。
4、强强联手,旅途无忧
持卡人仅需出示或使用云南热购卡刷卡支付,便可立即享受银联中国旅游卡平台的丰富旅游资源,包括全国200多家3A级以上热门景区门票的优惠价格,1000多家旅游卡特惠商户不同程度的专享商品折扣等,随心旅行,畅游无尽。
5、优惠资讯,实时“掌”握
持卡人只需出示云南热购卡,即使出行在外,也可随时畅享全国热购特惠商圈中的餐饮、娱乐、酒店等商户优惠权益,一卡即可玩转全国。
6、特惠权益,玩转全国
为提高持卡人对产品的认可度及体验度,建行精选各类商户,度身定制专属促销活动,全年活动不停歇。
7、精彩活动,全年不停
为提高持卡人对产品的认可度及体验度,我行精选各类商户,度身定制专属促销活动,全年活动不停歇。
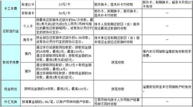
收费标准








